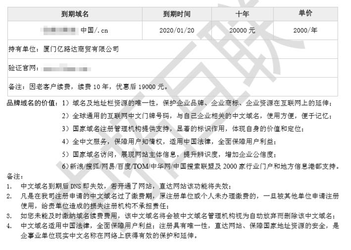
曝光中文域名到期骗局,前几天一个客户突然咨询中文域名续费费用问题,本来是一件很正常的事情,但是客户说续费需要2万,立马引起了惊觉,后面一看这个中文域名根本还未注册,何谈续费?

此类骗子一般是给你打电话说绑定了你的某个网站,不续费会造成网站打不开(这是忽悠客户的),然后再说一大堆中文域名的好处,最后会强调在不续费会被抢注,会引起法律纠纷。对你造成一种心理上的压力,如果一些特别在意品牌的朋友,可能一时会遭了骗子的路数。一般只要企业注册了商标,基本是没有人来抢注品牌的中文域名的,这是一件费力不讨好的事情。所以大可放心。
特别是对互联网不熟悉的朋友,一定要提高警惕!遇事冷静思考或者咨询专业人士!


我们专注高端建站,小程序开发、软件系统定制开发、BUG修复、物联网开发、各类API接口对接开发等。十余年开发经验,每一个项目承诺做到满意为止,多一次对比,一定让您多一份收获!








































更新时间:2026-03-14 06:37:12
行业要闻
3653